beats365(中国区)-唯一官方网站
首页
通知公告
科技新闻
学习园地
学术动态
常用信息
文章日历
beats365(中国区)-唯一官方网站概况
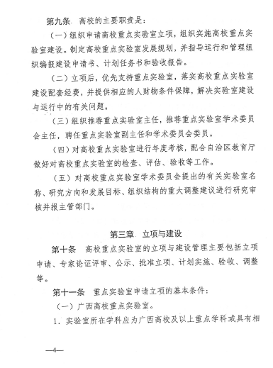
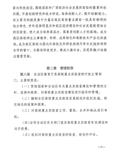
beats365(中国区)-唯一官方网站职责
院领导
机构设置及人员
联系我们
科技服务
beats365(中国区)-唯一官方网站办事流程
纵向项目申报及结题流程
横向科研项目管理流程
科学协会
校办产业
服务资质
专利检索
管理员入口
成果与平台
科技成果登记和报奖
论文
获奖
专利
著作
科研平台
科研政策
国家级项目文件政策
厅局级项目文件政策
省部级项目文件政策
校级文件政策
社会科学
社科论文奖励分类名录
国家社科基金相关材料
各部委社会科学项目
广西哲学社会科学项目
国家社科基金《成果要报》征稿启事
广西社科成果送阅件征稿启事
其它
资料下载
国家自然科学基金项目
广西科技厅项目
科技部项目
中青年项目
桂林市科技局项目
博士科研启动基金
横向项目
专利类
学术著作
研究机构
其他
科研诚信
学术不端
科研诚信网
技术转移中心
大学科技园
大学学报
首页
>
科研政策
>
厅局级项目文件政策
> 正文
科研政策
国家级项目文件政策
厅局级项目文件政策
省部级项目文件政策
校级文件政策
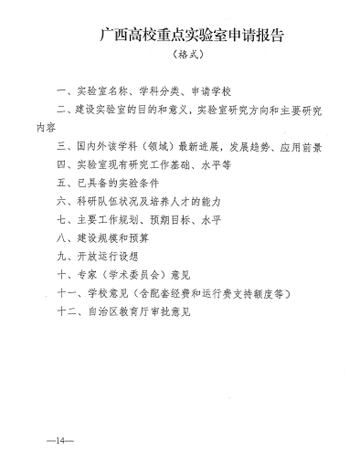
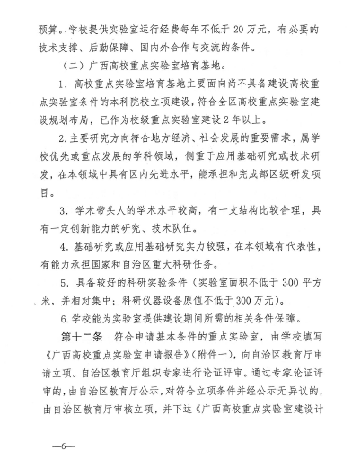
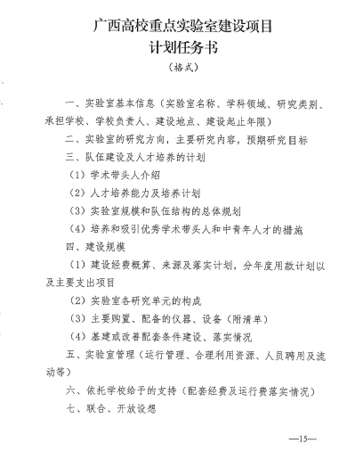
广西高校重点实验室建设与管理办法
发布日期:2015-03-10 作者: 浏览次数:
上一篇 桂林市本级科技计划项目经费管理办法(市科规〔2018〕5 号)
顶部
Copyright © 2026 版权所有 beats365(中国区)-唯一官方网站